为您提供企业级互联芯片解决方案

2路双向13C/12C电平转换芯片
适用于混合模式I2C应用中SDA和SCL线路双向转换器
兼容标准模式、快速模式I2C与SMBus
适应标准模式和快速模式I2C器件和多个控制器
与I3C兼容(支持12.5MHz)
工作温度:-40℃~125℃
封装:SOT23-8
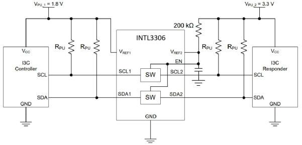
INTL3306是一款采用使能(EN)输入的双路双向电压电平转换器,与I2C、SMBus和I3C兼容,可在0.9V至3.3V(VREF1)和1.8V至5.5V(VREF2)的范围内工作,并可以在0.9V到5V之间实现双向电压转换而无须使用方向引脚。

应用框图
服务器
路由器
个人计算机
工业自动化
Copyright © 2019-2025 成都jiuyou.com微电子科技股份有限公司 版权所有 备案编号: 蜀ICP备2022009451号 川公网安备 51019002004893号

